一、专业简介
全面强化实验室背景,就业升学读研全支撑。污漫
利用专业特长开设“动物生物实验与检测技术”微专业,针对医学科学、药学科学、动物生物实验与检测技术等岗位实用技术专业人才需求,专注实验室的基本知识、基本技术、基本能力,培养德、智、体、美、劳全面发展,具有强烈的安全意识、过硬的操作技术、可靠的实验室运管能力,掌握医学科学、药学科学、生物科学的全面实验技术原理和操作实践,从事实验室的技术与管理工作的高素质应用型人才。学习本微专业课程后能在高校、研究所、医院等教学科研机构的实验室和创新团队中担任实验技术支持,在生物技术企业、检测测试机构等企业从事实验室技术工作与管理工作,尤其对考研、读研的同学直接具有实验室技能支撑作用。
二、培养目标
培养德、智、体、美、劳全面发展,具有强烈的安全意识、过硬的操作技术、可靠的实验室运管能力,掌握医学科学、药学科学、生物科学的全面实验技术原理和操作实践,能从事实验室的技术与管理工作的高素质应用型人才。通过本微专业学习全面强化实验室能力后,学习者能提升本科以后阶段的学习与科研的竞争力和发展潜力,能在高校、研究所、医院等教学科研机构的实验室和创新团队中担任实验技术支持,在生物技术企业、检测测试机构等企业从事实验室技术工作与管理工作。
三、招生对象及条件
污漫
农学、生物、医药、食品类专业本科学生180人。
长江师范学院农学、生物、医药、食品类专业本科学生180人。
四、学期与学制
本科阶段3~6学期,学制1年。
五、学习证明
由学校统一发放微专业学习证明,并支持学校可信电子凭证平台在线查询。
六、收费标准
80元/学分。
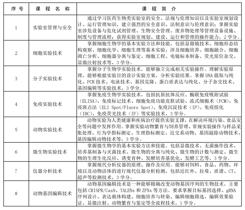
七、课程计划及介绍

八、教学安排
本微专业为全线上教学,学习与服务平台为超星“学习通”。
九、报名方式
污漫
学生可采用教务系统报名,结合现场确认。
本科学生登录教务系统-“报名申请”-“微专业报名”。
十、联系人及办公电话
联系人:郑优,李凤翔;办公电话:023-46231938;咨询QQ群:850885421