污漫
主页
污漫概况
污漫简介
领导班子
机构设置
院徽院训
联系我们
山羊大会
党群工作
党建之窗
纪委工作
工会教代会
师资队伍
教授
兼职教授
副教授
讲师
其他专业技术
兼职教师
学科科研
学科介绍
科研平台
科研团队
人才培养
研究生教学
本科生教学
文件资料
相关下载
学生工作
组织机构
学工动态
文件资料
相关下载
国际交流
合作高校
信息动态
校友之窗
校友动态
人才培养
研究生教学
本科生教学
文件资料
相关下载
研究生教学
当前位置:
主页
>
人才培养
>
研究生教学
> 正文
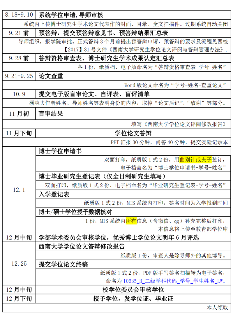
2020年秋季学期博士答辩工作时间安排表
发布时间:2020年08月20日 08:19 作者:本站编辑 来源:本站原创 浏览次数: